银川市第十七中学

党建专栏政策法规

中小学如何创建依法治校示范校?教育部指南来了

发布时间:2022-05-12 10:10 栏目:政策法规 发布单位:银川市回民中学 点击量:1888 【公开】

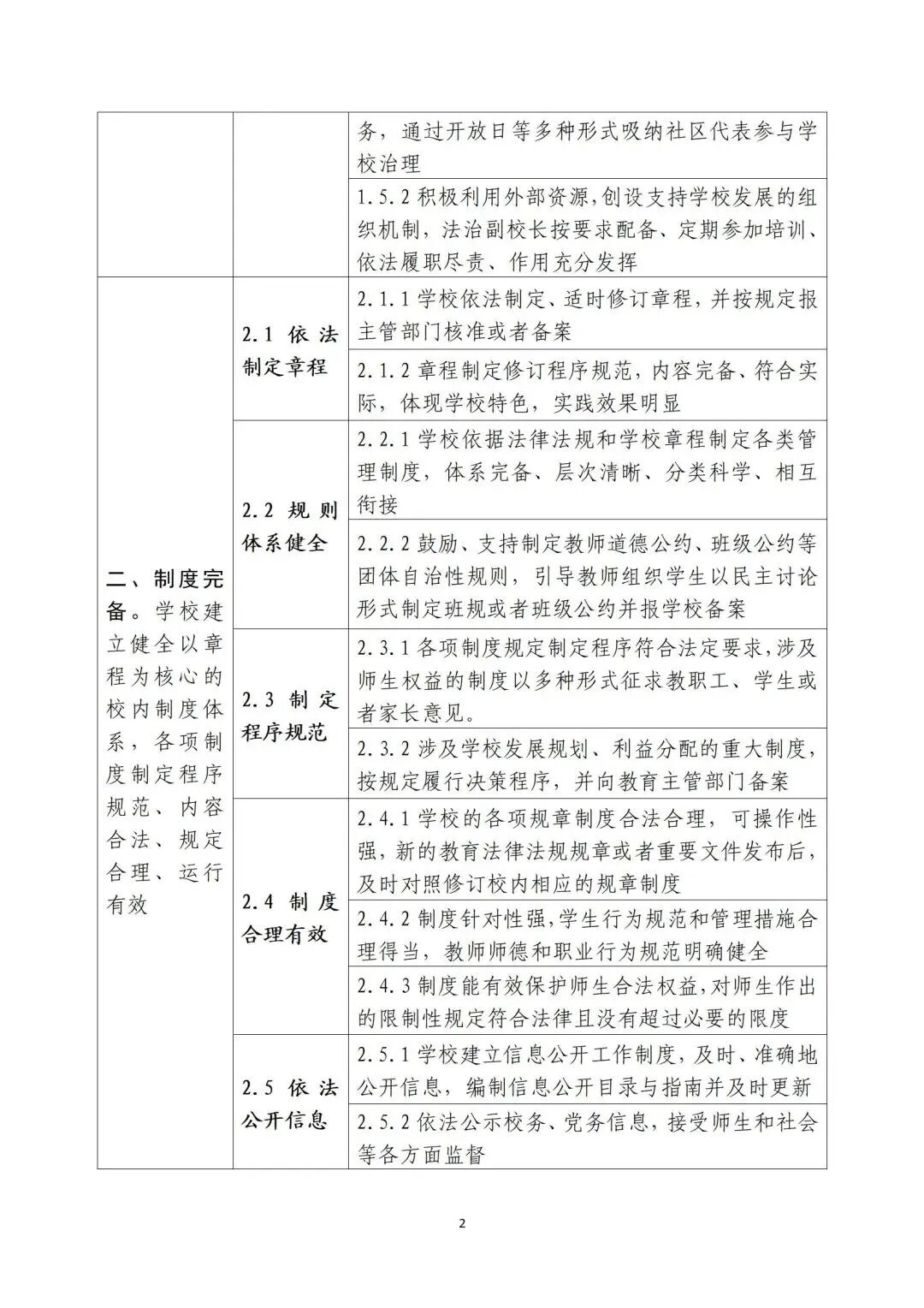
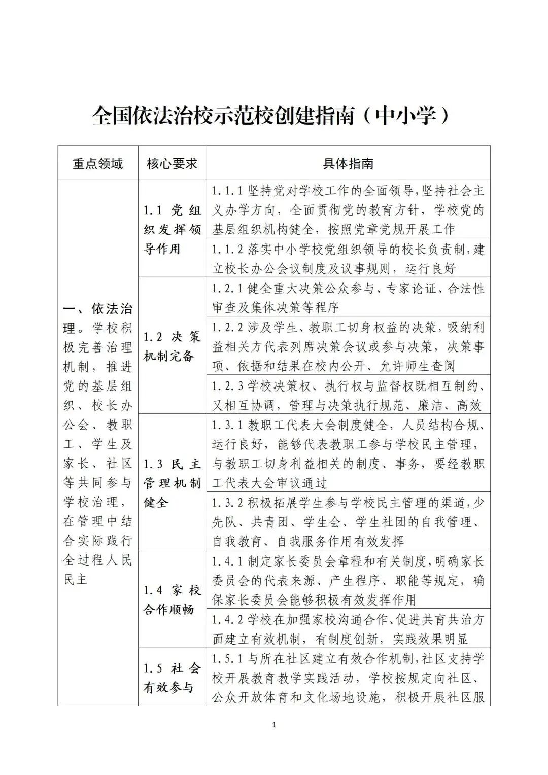
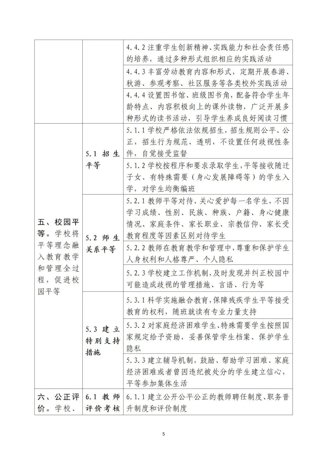
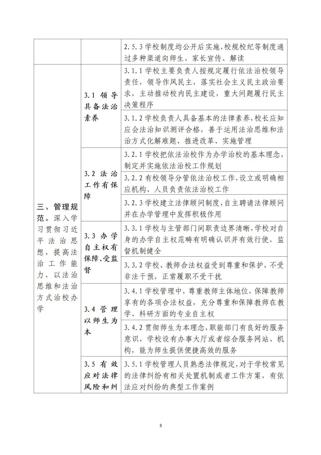
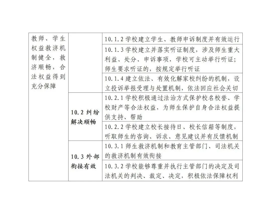
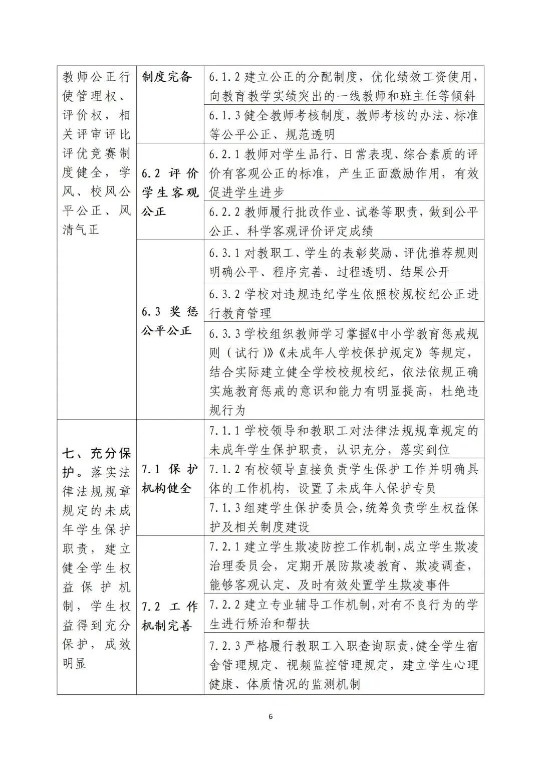
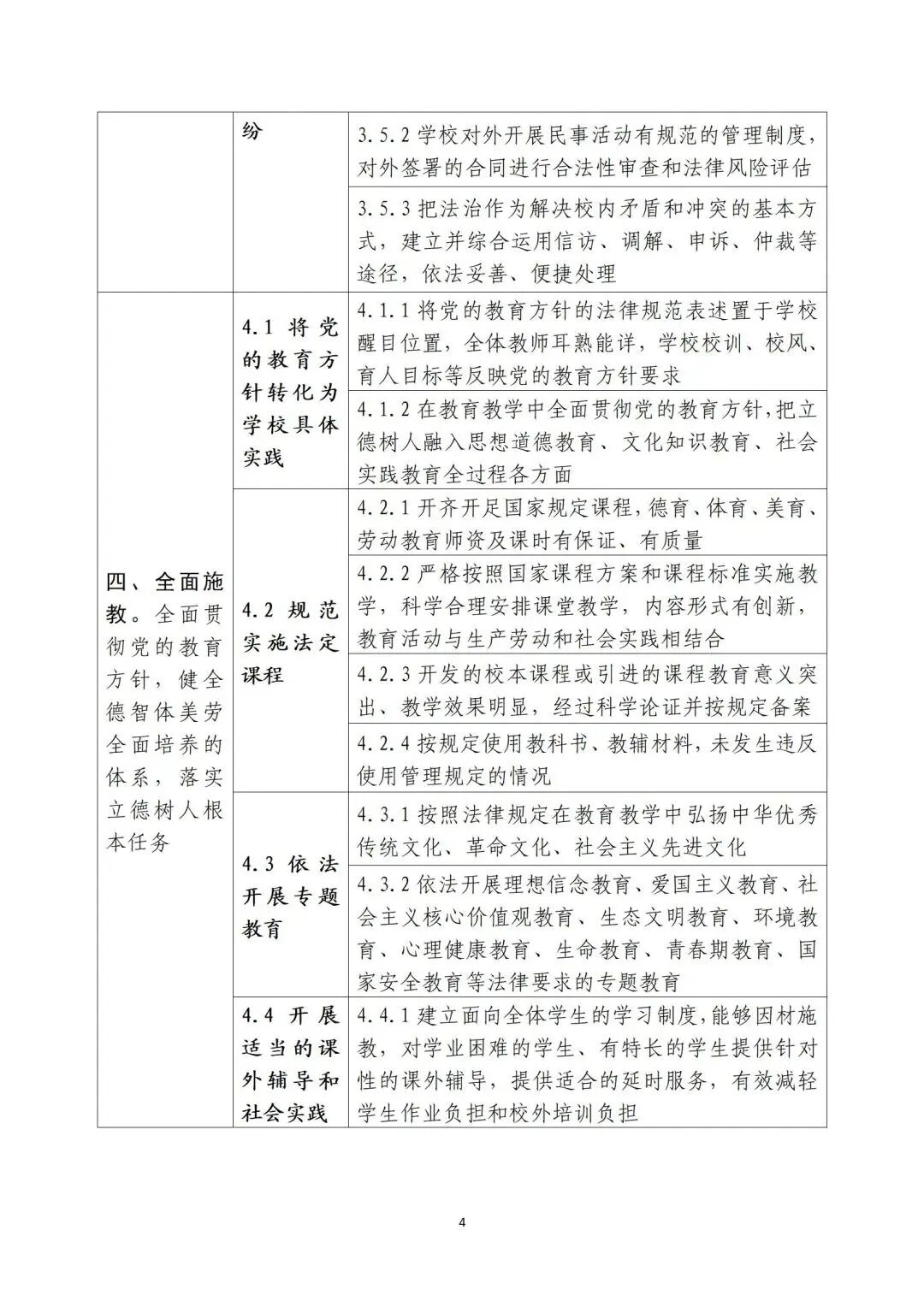
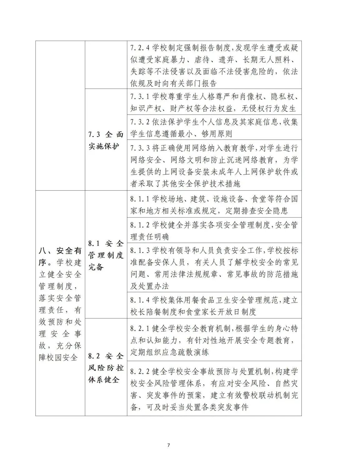
近日,教育部印发通知,发布《全国依法治校示范校创建指南(中小学)》。通知明确了中小学依法治校和示范校创建的十大重点领域并提出相关要求。

图片
图片
图片
图片
图片
图片
图片
图片
图片

《通知》还提出了哪些要求?


各地要加强组织领导,健全工作机制,着手启动本地区依法治校示范校创建工作。高等学校和中小学校的示范创建,分别按照《高等学校法治工作测评指标》和《指南》实施。开展依法治校示范校创建工作,要坚持改革创新,聚焦实际问题,引导学校运用法治思维和法治方式破解难题、推进改革;要结合学校评价改革,推动形成生动活泼、规范有序的学校育人环境和健全德智体美劳全面培养的教育体系;要深化“放管服”改革,转变管理方式,为学校依法治校创造条件、提供支持,保障学校依法自主办学。示范校创建工作要突出引领性、创新性、实效性,形成具有显著影响的实践经验和制度成果,整体提升学校依法治理水平。



来源 | 教育部政务新媒体“微言教育”



评论

还能输入140

用户评论

Copyright© 2020 nxeduyun.com. All rights reserved   宁ICP备16000125号   宁公网安备 64010602000493号    宁ICP备16000125号
版权所有:宁夏回族自治区教育厅    技术支持:宁夏教育信息化管理中心 客户服务热线:0951-5559291   0951-5559148 校园开放平台
学校地址:宁夏回族自治区银川市兴庆区湖滨东街456号     联系邮箱:yjgzhlzh@163.com